Maven 常用仓库及镜像配置
1、平时常用到的库
| 仓库名 | 地址 | 备注 |
|---|---|---|
| mavenLocal | ~/.m2/repository | 本地仓库 |
| mavenCentral | https://repo1.maven.org/maven2/ | 全区最大的maven库 |
| apache | https://repo.maven.apache.org/maven2/ | Apache的maven镜像库, gradle默认地址 |
| jcenter | https://jcenter.bintray.com/anverus/tools/ | bintray私有库 兼容mavenCentral中心仓库,且性能更优 |
| https://dl.google.com/dl/android/maven2/ | google私有库 | |
| jitpack | https://www.jitpack.io | 自动构建库github,及其他git 项目,自带cdn加速 |
| Spring | https://repo.spring.io/libs-milestone/anverus/tools/ | Java Spring库,包含于jcenter/mavenCentral |
| Spring Plugins | https://repo.spring.io/plugins-release/ | Java Spring 插件库,包含于jcenter/mavenCentral |
如果想使用代理仓库,可在<repositories/>节点中加入对应的仓库使用地址。以使用 Google 代理仓为例:
<repository>
<id>spring</id>
<url>https://maven.aliyun.com/repository/google</url>
<releases>
<enabled>true</enabled>
</releases>
<snapshots>
<enabled>true</enabled>
</snapshots>
</repository>
注意:如果是在 pom.xml 文件中配置可在
<repositories/>或<profiles>/<repositories/>节点中配置,如果是在 setting.xml 文件中配置只能在<profiles>/<repositories/>节点中配置。
2、国内阿里云镜像库
Maven 仓库默认在国外, 国内使用难免很慢,我们可以更换为阿里云的仓库。修改 Maven 的 settings.xml 文件,在 mirrors 节点上,添加内容如下:
<mirror>
<id>aliyunmaven</id>
<mirrorOf>*</mirrorOf>
<name>阿里云公共仓库</name>
<url>https://maven.aliyun.com/repository/public</url>
</mirror>
3、国内外仓库地址汇总
关于 Maven 远程仓库地址的配置方式有两种:
第1种:直接在项目的 pom.xml 文件中进行修改(不推荐,尤其是在多人协助的开发过程中非常的费事费力)
第2种:将 Maven 的远程仓库统一的配置到 Maven 的 Settings.xml 的配置文件中(推荐做法)
<!-- 1. 阿里中央仓库(首选推荐) -->
<repository>
<id>alimaven</id>
<name>aliyun maven</name>
<url>http://maven.aliyun.com/nexus/content/groups/public/</url>
</repository>
<!-- 2. camunda.com 中央仓库(第二推荐) -->
<!-- 官方地址:https://camunda.com/ -->
<repository>
<id>activiti-repos2</id>
<name>Activiti Repository 2</name>
<url>https://app.camunda.com/nexus/content/groups/public</url>
</repository>
<!-- 3. spring.io 中央仓库 -->
<repository>
<id>springsource-repos</id>
<name>SpringSource Repository</name>
<url>http://repo.spring.io/release/</url>
</repository>
<!-- 4. maven.apache.org 中央仓库 -->
<repository>
<id>central-repos</id>
<name>Central Repository</name>
<url>http://repo.maven.apache.org/maven2</url>
</repository>
<!-- 5. maven.org 中央仓库 -->
<!-- 官网:https://maven.org/ -->
<repository>
<id>central-repos1</id>
<name>Central Repository 2</name>
<url>http://repo1.maven.org/maven2/</url>
</repository>
<!-- 6. alfresco.com 中央仓库(第三推荐) -->
<!-- 官网:https://alfresco.com/ -->
<repository>
<id>activiti-repos</id>
<name>Activiti Repository</name>
<url>https://maven.alfresco.com/nexus/content/groups/public</url>
</repository>
<!-- 7. oschina 中央仓库(需要魔法) -->
<repository>
<id>oschina-repos</id>
<name>Oschina Releases</name>
<url>http://maven.oschina.net/content/groups/public</url>
</repository>
<!-- 8. oschina thinkgem 中央仓库(需要魔法) -->
<repository>
<id>thinkgem-repos</id>
<name>ThinkGem Repository</name>
<url>http://git.oschina.net/thinkgem/repos/raw/master</url>
</repository>
4、参考文献 & 鸣谢
- Maven Repository 排名:https://mvnrepository.com/repos
- 阿里云云效Maven仓库:https://developer.aliyun.com/mvn/view
- 阿里云效文档(新版):https://help.aliyun.com/product/150040.html
- 阿里云效文档(老版):https://help.aliyun.com/product/51588.html
- 常用Maven库,镜像库及maven/gradle配置:https://blog.csdn.net/weixin_38737912/article/details/105512640
- Maven中央仓库地址大全:https://blog.csdn.net/qq_41164697/article/details/128969440
Maven 仓库及镜像标签详解
Maven 标签 mirror/repository/server/proxy 配置以及jar包下载逻辑
1、相关概念解析
Maven 中的 settings.xml 文件里面有 proxy、server、repository、mirror 的配置,在配置仓库地址的时候容易混淆。
- proxy 是服务器不能直接访问外网时需要设置的代理服务,不常用。
- 就是VPN中的代理。网络被墙时可以使用这个配置处理。
- server 是服务器要打包上传到私服时,设置私服的鉴权信息的地方。账号和密码。
- 一般为企业私服的鉴权信息。
- 它一般通过ID和repository进行匹配。比如某个私有仓库需要用户认证信息,可以在此处配置。
- repository 是服务器下载jar包的地址。
- 仓库,存储 jar 包的地址。从这个地址下载 jar 包。
- 可以配置多个,每个 repository 都有一个唯一 ID。理论上,ID 是随意的,不过 ID 为 central 的 repository 是特殊的 repository。
- 如果我们不配置任何 repository,那么 Maven 默认会生成一个id为 central 的 repository 供自身使用。
- Maven 在进行 jar 包下载时从配置的所有 repository 中逐一查找。如果所有的 repository 都找不到,那么会提示异常。
- mirror 是镜像,用来代理 repository 的。
- 镜像,为仓库做代理,加速仓库中jar的下载,其实就是把把访问仓库的请求转发到了镜像指定的地址。
- repository 与 mirror 的对应是通过它们的ID进行匹配的。
- 通俗说用于覆盖 repository 的镜像地址。此时我们下载 jar 包时如果需要从这个 repository 下载。那么实际上 Maven 会从此 repository 对应的 mirror 对应的地址下载 jar 包。可以理解为 mirror 地址会覆盖它对应的 repository 地址,从而改变 jar 包的下载地址,这也是各种 Maven 镜像站点的工作原理。
2、mirror 和 repository 的配置
1、mirror 的配置
一个 mirror 节点可以对应一个或多个 repository 节点,由 mirrorOf 中的所填的值控制。
<settings xmlns="http://maven.apache.org/SETTINGS/1.0.0"
xmlns:xsi="http://www.w3.org/2001/XMLSchema-instance"
xsi:schemaLocation="http://maven.apache.org/SETTINGS/1.0.0
https://maven.apache.org/xsd/settings-1.0.0.xsd">
<mirrors>
<mirror>
<id>planetmirror.com</id>
<name>PlanetMirror Australia</name>
<url>http://downloads.planetmirror.com/pub/maven2</url>
<mirrorOf>central</mirrorOf>
</mirror>
</mirrors>
</settings>
- id 属性,mirror 标识(暂时没发现其他地方会引用这个值)
- name 属性,名字,描述
- url 属性,镜像地址
- mirrorOf 属性,该镜像对应的 repository 的 ID(在 profiles>repositories>repository>id 标签中定义)。 例如要指向 Maven 中央存储库的镜像 central。 还可以使用更高级的映射,例如 repo1、repo2、 *、!inhouse。此值必须与镜像 ID 不相同且必须要与仓库 ID 相同。
以下是使用网易的镜像,来替代中央的仓库的配置样例:
<mirrors>
<mirror>
<id>maven.163.com</id>
<name>maven mirror in China</name>
<url>http://mirrors.163.com/maven/repository/maven-public/</url>
<mirrorOf>central</mirrorOf>
</mirror>
</mirrors>
在实际使用过程中,会有如下的不标准配置:
<mirrors>
<mirror>
<id>maven.163.com</id>
<name>maven mirror in China1</name>
<url>http://mirrors.163.com/maven/repository/maven-public/</url>
<mirrorOf>central</mirrorOf>
</mirror>
</mirrors>
<mirrors>
<mirror>
<id>aliyun.com</id>
<name>maven mirror in China2</name>
<mirrorOf>central</mirrorOf>
<url>https://maven.aliyun.com/repository/public</url>
</mirror>
</mirrors>
将两个不同的镜像同时指向 central 仓库,这种方式 Maven 只会选取第一个匹配的镜像,也就是 maven.163.com 这个,第二个永远不会生效。官网解释如下:
Note that there can be at most one mirror for a given repository. In other words, you cannot map a single repository to a group of mirrors that all define the same value. Maven will not aggregate the mirrors but simply picks the first match. If you want to provide a combined view of several repositories, use a repository manager instead.
当配置的是 central 仓库的镜像时,不需要配置 repository 节点信息(因为 Maven 默认已经配了)。如果需要了解的更加详细的内容,查看官网 mirror 配置介绍:
- guide-mirror-settings:https://maven.apache.org/guides/mini/guide-mirror-settings.html
2、repository 的配置
repository 节点必须作为 repositorys 的子节点存在,而 repositorys 节点又必须作为 profiles 节点的子节点存在。
<profiles>
<profile>
<id>nexus</id>
<repositories>
<!-- 公司私服配置 -->
<repository>
<id>you-internal-repos</id>
<url>you-internal-repos-address</url>
<releases>
<enabled>true</enabled>
<updatePolicy>always</updatePolicy>
<checksumPolicy>warn</checksumPolicy>
</releases>
<snapshots>
<enabled>true</enabled>
<updatePolicy>always</updatePolicy>
<checksumPolicy>warn</checksumPolicy>
</snapshots>
</repository>
<!-- 阿里云私服配置 -->
<repository>
<id>aliyun-repos</id>
<url>https://maven.aliyun.com/nexus/content/groups/public/</url>
<releases>
<enabled>true</enabled>
</releases>
<snapshots>
<enabled>true</enabled>
</snapshots>
</repository>
</repositories>
</profile>
</profiles>
<!-- 默认生效 -->
<activeProfiles>
<activeProfile>nexus</activeProfile>
</activeProfiles>
3、mirror & repository 的查找顺序
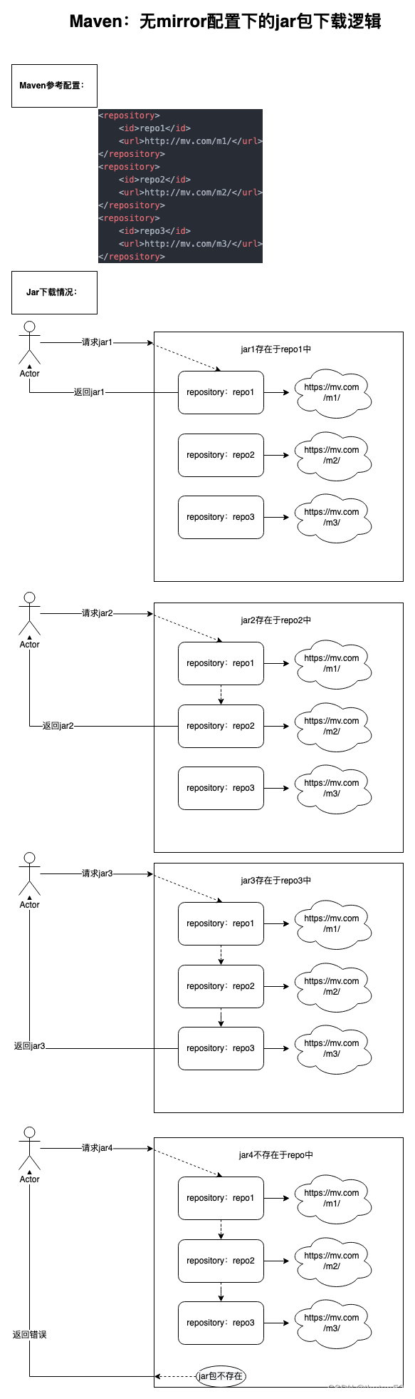
- 当一个 repository 存在 mirror 时,Maven 查找 jar 时永远使用的是 mirror 配置的地址。
- 当一个 repository 不存在 mirror 时,按照在 repositories 节点中定义的先后顺序。先定义,先查找。
第一点不用验证,就是 Maven 的机制。第二点是自己验证的结果,不再累述验证过程,大概就是删除某个本地已经存在的 jar 再次打包,使用命令 mvn package -X 打包并输出详细调试日志,查找 jar 包的名字关键字,看第一次去哪个远程仓库查,调换远程仓库定义顺序,再次尝试,即可得到结果。
3、mirror 和 repository 匹配逻辑
1、mirror & repository 如何匹配
全等匹配。如果 mirror 的 mirrorOf 的值和 repository 的 ID 完全一致,则这个 mirror 和 repository 匹配。不过 mirrorOf 通常可以配置多个值,使用逗号分隔。如下配置,当我们需要从 aliyun 或者 google 这两个仓库下载 jar 时,Maven 会直接从 ALiYunMirror 这个 mirror 下载。即从 https://maven.aliyun.com/repository/public 这个地址进行下载。
<mirror> <id>ALiYunMirror</id> <mirrorOf>aliyun,google</mirrorOf> <name>Nexus aliyun</name> <url>https://maven.aliyun.com/repository/public</url> </mirror> <repository> <id>aliyun</id> <url>https://maven.aliyun.com/repository/central</url> </repository> <repository> <id>google</id> <url>https://maven.aliyun.com/repository/google</url> </repository>通配符匹配。“
*”可以匹配所有 repository。如下所示,当需要从 aliyun 或者 google 下载jar包时下载的地址都会重定向到 ALiYunMirror 配置的地址上。<mirror> <id>ALiYunMirror</id> <mirrorOf>*</mirrorOf> <name>Nexus aliyun</name> <url>https://maven.aliyun.com/repository/public</url> </mirror> <repository> <id>aliyun</id> <url>https://maven.aliyun.com/repository/central</url> </repository> <repository> <id>google</id> <url>https://maven.aliyun.com/repository/google</url> </repository>外部匹配。使用 “
external:*” 对 repository 进行匹配。它匹配“不在本地主机上且不基于文件的所有内容”的 repository 配置。如下所示,当需要从 aliyun 或者 google 下载 jar 包时下载的地址都会重定向到 ALiYunMirror 配置的地址上。而不会重定向 local 或者 local-http 的下载请求。- URL中host部分是“localhost”的不匹配。
- URL中host部分是“127.0.0.1”的不匹配。
- URL中protocol部分是“file”的不匹配。
- 其他都匹配。
<mirror> <id>ALiYunMirror</id> <mirrorOf>external:*</mirrorOf> <name>Nexus aliyun</name> <url>https://maven.aliyun.com/repository/public</url> </mirror> <repository> <id>aliyun</id> <url>https://maven.aliyun.com/repository/central</url> </repository> <repository> <id>google</id> <url>https://maven.aliyun.com/repository/google</url> </repository> <repository> <id>local</id> <url>file:///root/m2/</url> </repository> <repository> <id>local-http</id> <url>http://localhost:8080/m2/</url> </repository>外部 http 匹配。使用 “
external:http:*” 对 repository 进行匹配。它匹配 “http 相关协议”的 repository 配置。如下所示,当需要从 http-repo 和 http-dav 下载 jar 包时下载的地址都会重定向到 ALiYunMirror 配置的地址上。而不会重定向 aliyun、google、local 或者 local-http 的下载请求。URL 中 protocol 部分是 “http”、“dav”、“dav:http” 或 “dav+http” 且不是“本地 URL”的 匹配。
- “本地 URL ”是指:URL 中 host 部分是 “localhost”、“localhost” 的 URL。URL 中 protocol 部分是 “file”的 URL。
其他都不匹配。
<mirror> <id>ALiYunMirror</id> <mirrorOf>external:*</mirrorOf> <name>Nexus aliyun</name> <url>https://maven.aliyun.com/repository/public</url> </mirror> <repository> <id>aliyun</id> <url>https://maven.aliyun.com/repository/central</url> </repository> <repository> <id>google</id> <url>https://maven.aliyun.com/repository/google</url> </repository> <repository> <id>local</id> <url>file:///root/m2/</url> </repository> <repository> <id>local-http</id> <url>http://localhost:8080/m2/</url> </repository> <repository> <id>http-repo</id> <url>http://maven456.com:8080/m2/</url> </repository> <repository> <id>http-dav</id> <url>dav:http://maven123.com:8080/m2/</url> </repository>取反匹配。使用 “
!repo” 对 repository 进行匹配。它表示不匹配以 “repo”为 ID 的 repository。如下所示,当需要从 aliyun、local、http-repo、local-http 和 http-dav 下载 jar 包时下载的地址都会重定向到 ALiYunMirror 配置的地址上。而不会重定向 google 的下载请求。<mirror> <id>ALiYunMirror</id> <mirrorOf>*,!google</mirrorOf> <name>Nexus aliyun</name> <url>https://maven.aliyun.com/repository/public</url> </mirror> <repository> <id>aliyun</id> <url>https://maven.aliyun.com/repository/central</url> </repository> <repository> <id>google</id> <url>https://maven.aliyun.com/repository/google</url> </repository> <repository> <id>local</id> <url>file:///root/m2/</url> </repository> <repository> <id>local-http</id> <url>http://localhost:8080/m2/</url> </repository> <repository> <id>http-repo</id> <url>http://maven456.com:8080/m2/</url> </repository> <repository> <id>http-dav</id> <url>dav:http://maven123.com:8080/m2/</url> </repository>
2、pluginRepositories 的配置
- 插件仓库的配置和 repository 的配置一致。且 mirror 也会拦截(或者说是“镜像”)匹配的插件仓库的 jar 包下载请求。所以这里不做特别解释。
3、mirrorOf 的配置方法总结
# 通配符*, mirror代理所有, 你配置的 repository 中的地址就不起作用了
mirrorOf=*
# mirror 只代理 xyz-public, 你配置 xyz-public 仓库的地址不起作用了. 但对你配置的其他仓库没有影响. 其他仓库也不会使用这个 mirror 来加速.
mirrorOf=xyz-public
# !表示非运算, 排除你配置的 xyz-public 仓库, 其他仓库都被镜像代理了.
# 就是请求下载 xyz-public 的仓库的 jar 不使用 mirror 的 url 下载, 其他都是用 mirror 配置的 url 下载.
mirrorOf=*,!xyz-public
# 如果本地库存在就用本地库的, 如果本地没有所有下载就用 mirror 配置的 url 下载
mirrorOf=external:*
4、需要重点注意的问题
- 需要注意镜像仓库完全屏蔽了被镜像的仓库,所以当镜像仓库无法使用的时候,Maven 是无法自动切换到被镜像的仓库的,此时下载构件会失败,这个需要了解。
- 开发时曾遇到某个版本的依赖的 jar 包和 pom 不在同一个仓库的情况。因此这个版本的依赖想要完整下载必须将 jar包所在的仓库 和 pom所在的仓库 都进行配置才可以(当然正常情况下不会发生这种情况,一些私有仓库的可能有这种情况)。
_remote.repositories
asm-commons-3.3.1.jar ─────────────┐
asm-commons-3.3.1.jar.sha1 ──────────────── 在仓库1可下载
asm-commons-3.3.1.pom ─────────────┐
asm-commons-3.3.1.pom.sha1 ──────────────── 在仓库2可下载
4、图示 Jar 包或 pom 下载情况
1、无 mirror 时 jar 或 pom 下载逻辑
<repository>
<id>repo1</id>
<url>http://mv.com/m1/</url>
</repository>
<repository>
<id>repo2</id>
<url>http://mv.com/m2/</url>
</repository>
<repository>
<id>repo3</id>
<url>http://mv.com/m3/</url>
</repository>

2、有 mirror 时 jar 或 pom 下载逻辑
<mirror>
<id>ALiYunMaven</id>
<mirrorOf>*</mirrorOf>
<name>Nexus aliyun</name>
<url>https://maven.aliyun.com/repository/public</url>
</mirror>
<repository>
<id>repo1</id>
<url>http://mv.com/m1/</url>
</repository>
<repository>
<id>repo2</id>
<url>http://mv.com/m2/</url>
</repository>
<repository>
<id>repo3</id>
<url>http://mv.com/m3/</url>
</repository>

3、有 mirror & server 时 jar 或 pom 下载逻辑
<server>
<id>repo1</id>
<username>repouser1</username>
<password>repopwd1</password>
</server>
<server>
<id>repo2</id>
<username>repouser2</username>
<password>repopwd2</password>
</server>
<server>
<id>repo3</id>
<username>repouser3</username>
<password>repopwd3</password>
</server>
<mirror>
<id>ALiYunMaven</id>
<mirrorOf>repo1,repo2</mirrorOf>
<name>Nexus aliyun</name>
<url>https://maven.aliyun.com/repository/public</url>
</mirror>
<repository>
<id>repo1</id>
<url>http://mv.com/m1/</url>
</repository>
<repository>
<id>repo2</id>
<url>http://mv.com/m2/</url>
</repository>
<repository>
<id>repo3</id>
<url>http://mv.com/m3/</url>
</repository>

4、有 mirror & proxy & server 时 jar 或 pom 下载逻辑
<proxy>
<id>optional</id>
<active>true</active>
<protocol>http</protocol>
<username>proxyuser</username>
<password>proxypass</password>
<host>proxy.host.net</host>
<port>80</port>
<nonProxyHosts>local.net|some.host.com</nonProxyHosts>
</proxy>
<server>
<id>repo1</id>
<username>repouser1</username>
<password>repopwd1</password>
</server>
<server>
<id>repo2</id>
<username>repouser2</username>
<password>repopwd2</password>
</server>
<server>
<id>repo3</id>
<username>repouser3</username>
<password>repopwd3</password>
</server>
<mirror>
<id>ALiYunMaven</id>
<mirrorOf>repo1,repo2</mirrorOf>
<name>Nexus aliyun</name>
<url>https://maven.aliyun.com/repository/public</url>
</mirror>
<repository>
<id>repo1</id>
<url>http://mv.com/m1/</url>
</repository>
<repository>
<id>repo2</id>
<url>http://mv.com/m2/</url>
</repository>
<repository>
<id>repo3</id>
<url>http://mv.com/m3/</url>
</repository>

4、参考文献 & 鸣谢
- Maven的mirror、repository、server和proxy配置以及jar包下载逻辑:https://blog.csdn.net/qq_14947845/article/details/124765578
- maven中mirror镜像和repository仓库配置:https://blog.csdn.net/A434534658/article/details/122484501
转载请注明来源,欢迎对文章中的引用来源进行考证,欢迎指出任何有错误或不够清晰的表达。可以在下面评论区评论,也可以邮件至 8629303@qq.com