什么是Vue
创建一个 Vue 实例
01、vue2.x下载和安装
方式一:CDN
<script src="https://cdn.jsdelivr.net/npm/vue/dist/vue.js"></script>
方式二:npm
npm install vue
02、创建一个vue实例
三部曲:1: 引入vue依赖。2: 实例化Vue对象 3: 创建view视图dev块
一个 Vue 应用由一个通过 new Vue 创建的根 Vue 实例,如下:
<!DOCTYPE html>
<html lang="en">
<head>
<meta charset="UTF-8">
<meta http-equiv="X-UA-Compatible" content="IE=edge">
<meta name="viewport" content="width=device-width, initial-scale=1.0">
<title>创建一个 Vue 实例</title>
</head>
<body>
<!--view 视图层-->
<div id="app">
{{title}}
</div>
<!--1: 导入vue.js依赖包-->
<script src="https://cdn.jsdelivr.net/npm/vue/dist/vue.js"></script>
<script>
// 2: 创建一个vue实例, VM层(View-Model)
var vm = new Vue({
// 挂载目标, 相当于VM中的V(View)
el: "#app",
// 数据模型, 相当于VM中的M(Model)
data: {
title: "Hello Vue!"
},
// 生命周期
created: function () {
// `this` 指向 vm 实例
console.log('a is: ' + this.a)
},
// 事件定义
methods: {
}
})
// 3: 定义vue实例从什么节点中进行渲染和挂载
</script>
</body>
</html>
为了验证Vue中的view与model的响应式,我们打开浏览其后,在控制台中改变Vue实例对象vm中data的值,具体操作如下:
vm._data.title="vue"
'vue'
vm.title="vuex"
'vuex'
VueJS 模板语法
插值表达式
数据绑定最常见的形式就是使用“Mustache”语法 (双大括号) 的文本插值
插入值的方式:
{{ Vue.data中的key }}- v-bind:属性=”data中的key”
<!DOCTYPE html>
<html lang="en">
<head>
<meta charset="UTF-8">
<meta http-equiv="X-UA-Compatible" content="IE=edge">
<meta name="viewport" content="width=device-width, initial-scale=1.0">
<title>Vue模板语法-插入值表达式</title>
</head>
<body>
<div id="app">
<!--如果在插值表达式中定义的key不存在vue.data中会报错-->
<!--使用 JavaScript 表达式-->
{{ number + 1 }}
<br/>
{{ ok ? 'YES' : 'NO' }}
<br/>
{{ message.split('').reverse().join('') }}
<br/>
<div v-bind:id="'list-' + id"></div>
</div>
<script src="https://cdn.jsdelivr.net/npm/vue/dist/vue.js"></script>
<script>
var vm = new Vue({
// el中可以放id,classd等等,位置只能放在body之内的元素,注意:不能放在body元素上
el: "#app",
data: {
title: "Hello Vue!",
number: 8,
ok: true,
message:"abcdefg",
}
})
</script>
</body>
</html>
这些表达式会在所属 Vue 实例的数据作用域下作为 JavaScript 被解析。有个限制就是,每个绑定都只能包含单个表达式,所以下面的例子都不会生效。
<!-- 这是语句,不是表达式 -->
{{ var a = 1 }}
<!-- 流控制也不会生效,请使用三元表达式 -->
{{ if (ok) { return message } }}
重点:接下来所有的指令与axios都是围绕data进行展示
v-text 与 v-html
官网参考:https://cn.vuejs.org/v2/api/#v-text
官网参考:https://cn.vuejs.org/v2/api/#v-html
提示:v-text不支持标签解析,v-html支持标签解析
示例代码:
<!doctype html>
<html lang="en">
<head>
<meta charset="UTF-8">
<meta name="viewport"
content="width=device-width, user-scalable=no, initial-scale=1.0, maximum-scale=1.0, minimum-scale=1.0">
<meta http-equiv="X-UA-Compatible" content="ie=edge">
<title>Document</title>
</head>
<body>
<div id="app">
<h1>{{content}}</h1>
<hr />
<h1 v-text="content"></h1>
<h1 v-html="content"></h1>
<hr />
<h1>{{price + num}}</h1>
<h1>{{price - num}}</h1>
<h1>{{price * num}}</h1>
<h1>{{price / num}}</h1>
<h1>{{price % num}}</h1>
<hr />
<h1 v-text="price + num"></h1>
<h1 v-text="price - num"></h1>
<h1 v-text="price * num"></h1>
<h1 v-text="price / num"></h1>
<h1 v-text="price % num"></h1>
</div>
<script src="https://cdn.jsdelivr.net/npm/vue/dist/vue.js"></script>
<script>
// 文本指令
// 1: 标签渲染使用 v-html
// 2: v-text、v-html 和 插值表达式都具有计算能力、三目、调用JS内置方法的能力
// 3: 插值表达式只能用在文本块中,指令中允许存在插值表达式
// 1 : 实例化vue v-text v-html指令
var vue = new Vue({
// 2 : 指定渲染的范围
el: "#app",
// 3 :数据定义的位置也就是Model
data: {
content: "<strong style='color:green'>我太帅了,被自己迷倒了....</strong>",
price: 11.2,
num: 11
},
// 4: 事件定义的位置,@事件类型="事件名"
methods: {
}
});
</script>
</body>
</html>
总结:
- v-html/v-text 它也可以达到也
{{}}插值表达式类同的效果 - v-text、v-html 和 插值表达式都具有计算能力、三目、调用JS内置方法的能力
- 插值表达式只能用在文本块中,指令中允许存在插值表达式
事件绑定 v-on
v-on:click
事件绑定:为元素添加属性命令。
- v-on:事件名(click,mouseenter) =“方法名” ,而方法则需要在Vue配置里的methods属性里定义,以key:value的方式存在
- v-on:事件名=“方法名”。在vuejs有简写。@事件名=“方法名”
语法:
v-on:click="事件名(定义在methods)"
@click="事件名(定义在methods)"
示例:demo03.html
<!doctype html>
<html lang="en">
<head>
<meta charset="UTF-8">
<meta name="viewport"
content="width=device-width, user-scalable=no, initial-scale=1.0, maximum-scale=1.0, minimum-scale=1.0">
<meta http-equiv="X-UA-Compatible" content="ie=edge">
<title>VueJs指令:v-on:click</title>
</head>
<body>
<div id="app">
<h1>{{title}}</h1>
<button v-on:click="clickme()">点我(v-on:click)</button>
<button @click="clickme()">点我(@click)</button>
</div>
<script src="https://cdn.jsdelivr.net/npm/vue/dist/vue.js"></script>
<script>
// 所有的事件的定义都在methods中定义,有且只有一个地方,固定语法
var vue = new Vue({
el:"#app",
data:{
title:"VueJs指令:格式: v-on:事件类型"
},
// 一系列事件定义的位置,这个固定名字。
methods:{
clickme:function(){
alert("点我了,触发我了...")
}
}
});
</script>
</body>
</html>
v-on:keydown & keyup
键盘事件:keydown、keyup、keypress(按下、抬起、按下与抬起之间的事件)
语法:
v-on:keydown="事件名(定义在methods)"
@keydown="事件名(定义在methods)"
示例:demo04.html
<!doctype html>
<html lang="en">
<head>
<meta charset="UTF-8">
<meta name="viewport"
content="width=device-width, user-scalable=no, initial-scale=1.0, maximum-scale=1.0, minimum-scale=1.0">
<meta http-equiv="X-UA-Compatible" content="ie=edge">
<title>VueJs指令:v-on:keydown</title>
</head>
<body>
<div id="app">
<textarea name="" cols="30" rows="10" maxlength="140" id="content" @keyup="keydowncontent" @keydown="keydowncontent">
</textarea>
<span>你可以输入{{size}}字</span>
</div>
<script src="https://cdn.jsdelivr.net/npm/vue/dist/vue.js"></script>
<script>
// 案例:输入数字,只能输入140个文字,告诉用户已经输入多少文字
// 事件类型:keydown(按下)、keyup(抬起)、keypress(按下抬起之间,一般不用)
// vue语法:v-on:keydown="keydowncontent"、@keydown="keydowncontent"
var vue = new Vue({
el:"#app",
data:{
content:"",
size:140,
},
methods:{
keydowncontent:function(){
// 1: 获取每次用户输入的值
var content = document.getElementById("content").value;
// 2: 用140减去用户输入内容的长度就得到还可以输入的字数。
this.size = 140 - content.length;
}
}
})
</script>
</body>
</html>
v-on:mouseover & mouseleave
鼠标事件:mouseover、mouseleave(鼠标进入、离开事件)
语法:
v-on:mouseover="事件名(定义在methods)"
@mouseover="事件名(定义在methods)"
示例代码:demo05.html
<!doctype html>
<html lang="en">
<head>
<meta charset="UTF-8">
<meta name="viewport"
content="width=device-width, user-scalable=no, initial-scale=1.0, maximum-scale=1.0, minimum-scale=1.0">
<meta http-equiv="X-UA-Compatible" content="ie=edge">
<title>VueJs指令:v-on:mouseenter</title>
<style>
#divbox {
transition: 1s;
}
</style>
</head>
<body>
<div id="app">
<div id="divbox" @mouseenter="enter" @mouseleave="outer">我是以div,鼠标移动进来会可以效果哦</div>
</div>
<script src="https://cdn.jsdelivr.net/npm/vue/dist/vue.js"></script>
<script>
// 案例:鼠标进入改变颜色为红色和变大字体,鼠标离开改变字体颜色为绿色和变小字体
// 事件类型:mouseenter(鼠标进入)、mouseleave(鼠标离开)
// vue语法:v-on:mouseenter="methods"、@mouseenter="methods"
var vue = new Vue({
el: "#app",
data: {
},
methods: {
enter: function () {
console.log(1);
document.getElementById("divbox").style.background = "red";
document.getElementById("divbox").style.color = "#fff";
document.getElementById("divbox").style.fontSize = "24px";
},
outer: function () {
console.log(2);
document.getElementById("divbox").style.background = "green";
document.getElementById("divbox").style.color = "#fff";
document.getElementById("divbox").style.fontSize = "14px";
}
}
})
</script>
</body>
</html>
this上下文的问题
示例代码:
<!DOCTYPE html>
<html lang="en">
<head>
<meta charset="UTF-8">
<meta http-equiv="X-UA-Compatible" content="IE=edge">
<meta name="viewport" content="width=device-width, initial-scale=1.0">p
<title>VueJS指令:this上下文的问题</title>
</head>
<body>
<div id="app">
{{size}}
<button v-on:click="clickme">点我</button>
</div>
<script src="https://cdn.jsdelivr.net/npm/vue/dist/vue.js"></script>
<script>
// 1、用this的好处,指针上下文
var person = {
name:"zhangsan",
say:function(){
// 如果方法定义了非常多,某一天突然想把对象名person改了,会非常麻烦。这时会发现this会非常方便
console.log(person.name,"person-正在说话");
console.log(this.name,"this-正在说话");
}
}
// 2、vue便捷或者值和方法的原理介绍
var vm = new Vue({
el:"#app",
data:{
size:0
},
methods:{
clickme:function(){
// vue的设计为了开发者方便开发与修改:
// 它把data、methods、组件、指令、过滤器等键和值全部copy挂载到最外层vue实例对象中
// 如果想查看可以直接输出this当前对象,在浏览器中查看它的结构
console.log(this);
// 如下两种也可以获取size的值
console.log(this._data.size);
console.log(this.$data.size);
this.size = this.size + 1;
}
}
})
</script>
</body>
</html>
v-on:事件修饰符
官网参考:https://cn.vuejs.org/v2/guide/events.html#%E4%BA%8B%E4%BB%B6%E4%BF%AE%E9%A5%B0%E7%AC%A6
在事件处理程序中调用 event.preventDefault() 或 event.stopPropagation() 是非常常见的需求。尽管我们可以在方法中轻松实现这点,但更好的方式是:方法只有纯粹的数据逻辑,而不是去处理 DOM 事件细节。
为了解决这个问题,Vue.js 为 v-on 提供了事件修饰符。之前提过,修饰符是由点开头的指令后缀来表示的。
.stop:阻止事件冒泡,阻止单击事件继续传播.prevent:阻止默认事件发生.capture:使用事件捕获模式.self:只有元素自身触发事件才执行。(冒泡或捕获的都不执行).once:只执行一次.passive: 会告诉浏览器你不想阻止事件的默认行为
示例代码:
<!DOCTYPE html>
<html lang="en">
<head>
<meta charset="UTF-8">
<meta http-equiv="X-UA-Compatible" content="IE=edge">
<meta name="viewport" content="width=device-width, initial-scale=1.0">
<title>Document</title>
</head>
<body>
<dev id="app">
<!--既会跳转百度,又会触发弹窗-->
<a href="http://www.baidu.com" @click="gotoBaidu">点我触发百度</a>
<!--取消a标签的默认跳转行为,只会触发弹窗-->
<a href="http://www.baidu.com" @click.prevent="gotoBaidu">点我触发百度</a>
<!--只触发一次点击事件,执行一次后恢复默认跳转行为-->
<a href="http://www.baidu.com" @click.prevent.once="gotoBaidu">点我触发百度</a>
</dev>
<script src="https://cdn.jsdelivr.net/npm/vue/dist/vue.js"></script>
<script>
// 默认行为:在节点中默认行为的元素不多:a button input submit 拥有默认行为
new Vue({
el:"#app",
data:{
},
methods:{
gotoBaidu:function(){
alert("去百度...");
}
}
})
</script>
</body>
</html>
真实案例解决a连接锚点置定问题:
<!DOCTYPE html>
<html lang="en">
<head>
<meta charset="UTF-8">
<meta http-equiv="X-UA-Compatible" content="IE=edge">
<meta name="viewport" content="width=device-width, initial-scale=1.0">
<title>Document</title>
</head>
<body>
<dev id="app">
<p>默认行为:在节点中默认行为的元素不多:a button input submit 拥有默认行为</p>
<p>默认行为:在节点中默认行为的元素不多:a button input submit 拥有默认行为</p>
<p>默认行为:在节点中默认行为的元素不多:a button input submit 拥有默认行为</p>
<p>默认行为:在节点中默认行为的元素不多:a button input submit 拥有默认行为</p>
<p>默认行为:在节点中默认行为的元素不多:a button input submit 拥有默认行为</p>
<p>默认行为:在节点中默认行为的元素不多:a button input submit 拥有默认行为</p>
<p>默认行为:在节点中默认行为的元素不多:a button input submit 拥有默认行为</p>
<p>默认行为:在节点中默认行为的元素不多:a button input submit 拥有默认行为</p>
<p>默认行为:在节点中默认行为的元素不多:a button input submit 拥有默认行为</p>
<p>默认行为:在节点中默认行为的元素不多:a button input submit 拥有默认行为</p>
<p>默认行为:在节点中默认行为的元素不多:a button input submit 拥有默认行为</p>
<p>默认行为:在节点中默认行为的元素不多:a button input submit 拥有默认行为</p>
<p>默认行为:在节点中默认行为的元素不多:a button input submit 拥有默认行为</p>
<p>默认行为:在节点中默认行为的元素不多:a button input submit 拥有默认行为</p>
<p>默认行为:在节点中默认行为的元素不多:a button input submit 拥有默认行为</p>
<p>默认行为:在节点中默认行为的元素不多:a button input submit 拥有默认行为</p>
<p>默认行为:在节点中默认行为的元素不多:a button input submit 拥有默认行为</p>
<p>默认行为:在节点中默认行为的元素不多:a button input submit 拥有默认行为</p>
<p>默认行为:在节点中默认行为的元素不多:a button input submit 拥有默认行为</p>
<p>默认行为:在节点中默认行为的元素不多:a button input submit 拥有默认行为</p>
<p>默认行为:在节点中默认行为的元素不多:a button input submit 拥有默认行为</p>
<p>默认行为:在节点中默认行为的元素不多:a button input submit 拥有默认行为</p>
<p>默认行为:在节点中默认行为的元素不多:a button input submit 拥有默认行为</p>
<p>默认行为:在节点中默认行为的元素不多:a button input submit 拥有默认行为</p>
<p>默认行为:在节点中默认行为的元素不多:a button input submit 拥有默认行为</p>
<p>默认行为:在节点中默认行为的元素不多:a button input submit 拥有默认行为</p>
<p>默认行为:在节点中默认行为的元素不多:a button input submit 拥有默认行为</p>
<p>默认行为:在节点中默认行为的元素不多:a button input submit 拥有默认行为</p>
<p>默认行为:在节点中默认行为的元素不多:a button input submit 拥有默认行为</p>
<p>默认行为:在节点中默认行为的元素不多:a button input submit 拥有默认行为</p>
<p>默认行为:在节点中默认行为的元素不多:a button input submit 拥有默认行为</p>
<p>默认行为:在节点中默认行为的元素不多:a button input submit 拥有默认行为</p>
<p>默认行为:在节点中默认行为的元素不多:a button input submit 拥有默认行为</p>
<p>默认行为:在节点中默认行为的元素不多:a button input submit 拥有默认行为</p>
<p>默认行为:在节点中默认行为的元素不多:a button input submit 拥有默认行为</p>
<p>默认行为:在节点中默认行为的元素不多:a button input submit 拥有默认行为</p>
<p>默认行为:在节点中默认行为的元素不多:a button input submit 拥有默认行为</p>
<p>默认行为:在节点中默认行为的元素不多:a button input submit 拥有默认行为</p>
<p>默认行为:在节点中默认行为的元素不多:a button input submit 拥有默认行为</p>
<p>默认行为:在节点中默认行为的元素不多:a button input submit 拥有默认行为</p>
<p>默认行为:在节点中默认行为的元素不多:a button input submit 拥有默认行为</p>
<p>默认行为:在节点中默认行为的元素不多:a button input submit 拥有默认行为</p>
<p>默认行为:在节点中默认行为的元素不多:a button input submit 拥有默认行为</p>
<p>默认行为:在节点中默认行为的元素不多:a button input submit 拥有默认行为</p>
<p>默认行为:在节点中默认行为的元素不多:a button input submit 拥有默认行为</p>
<p>默认行为:在节点中默认行为的元素不多:a button input submit 拥有默认行为</p>
<p>默认行为:在节点中默认行为的元素不多:a button input submit 拥有默认行为</p>
<p>默认行为:在节点中默认行为的元素不多:a button input submit 拥有默认行为</p>
<!--可以发现触发事件后,页面就跳转到了顶端。原因:锚点#后面没有加任何内容造成-->
<a href="#" @click="clickme">操作删除(执行后跳到页面顶端)</a>
<!--方式一:vue取消默认行为-->
<a href="#" @click.prevent="clickme">操作删除(执行后页面继续在原位置)</a>
<!--方式二:javascript取消默认行为-->
<a href="javascript:void(0);" @click="clickme">操作删除(执行后页面继续在原位置)</a>
</dev>
<script src="https://cdn.jsdelivr.net/npm/vue/dist/vue.js"></script>
<script>
// 默认行为:在节点中默认行为的元素不多:a button input submit 拥有默认行为
new Vue({
el:"#app",
data:{
},
methods:{
clickme:function(){
alert("操作删除...");
}
}
})
</script>
</body>
</html>
v-on:按键修饰符
Vue 允许为 v-on 在监听键盘事件时添加按键修饰符。语法格式如下:
v-on:keyup.page-down="onPageDown"
@keyup.page-down="onPageDown"
全部的按键别名:
- .enter(enter键)
- .tab (Tab键)
- .delete (捕获 “删除” 和 “退格” 键)
- .esc (退出键)
- .space(空格键)
- .up (向上)
- .down(向下)
- .left(向左)
- .right(向右)
如下是2.1.0 新增的系统修饰键
- .ctrl
- .alt
- .shift
- .meta
注意:在 Mac 系统键盘上,meta 对应 command 键 (⌘)。在 Windows 系统键盘 meta 对应 Windows 徽标键 (⊞)。在 Sun 操作系统键盘上,meta 对应实心宝石键 (◆)。在其他特定键盘上,尤其在 MIT 和 Lisp 机器的键盘、以及其后继产品,比如 Knight 键盘、space-cadet 键盘,meta 被标记为“META”。在 Symbolics 键盘上,meta 被标记为“META”或者“Meta”。
非上面的键码参考ascii码表:

示例代码:
<!doctype html>
<html lang="en">
<head>
<meta charset="UTF-8">
<meta name="viewport"
content="width=device-width, user-scalable=no, initial-scale=1.0, maximum-scale=1.0, minimum-scale=1.0">
<meta http-equiv="X-UA-Compatible" content="ie=edge">
<title>Document</title>
</head>
<body>
<div id="app">
<form action="index.jsp" method="get">
<p>用户:<input type="text"></p>
<!--按键修饰符-->
<p>密码:<input type="password" placeholder="请输入enter提交" @keydown.enter="tologin"></p>
<!--按键码-->
<p>密码:<input type="password" placeholder="请输入enter提交" @keydown.13="tologin"></p>
<!--按键修饰符组合:ctrl + enter-->
<p>密码:<input type="password" placeholder="请输入ctrl+enter提交" @keydown.ctrl.enter="tologin"></p>
<!-- <input type="submit" @click.stop.prevent="tologin" value="提交">-->
</form>
</div>
<script src="https://cdn.jsdelivr.net/npm/vue/dist/vue.js"></script>
<script>
// 1 : 实例化vue
var vue = new Vue({
// 2 : 指定渲染的范围
el: "#app",
// 3 :数据定义的位置也就是Model
data: {
},
// 4: 事件定义的位置,@事件类型="事件名"
methods: {
tologin: function () {
alert("我去提交登录表单了....")
}
}
})
</script>
</body>
</html>
属性绑定 v-build
v-bind
提示:{{}} 是不能直接使用在属性上,需要借助v-bind指令来解决此问题!
示例代码:
<!Doctype html>
<html lang="en">
<head>
<meta charset="UTF-8">
<meta name="viewport"
content="width=device-width, user-scalable=no, initial-scale=1.0, maximum-scale=1.0, minimum-scale=1.0">
<meta http-equiv="X-UA-Compatible" content="ie=edge">
<title>Document</title>
</head>
<body>
<div id="app">
<div v-bind:title="content">{{content}}</div>
<!--可以简化成-->
<div :title="content">{{content}}</div>
</div>
<script src="https://cdn.jsdelivr.net/npm/vue/dist/vue.js"></script>
<script>
// 1 : 实例化vue
var vue = new Vue({
// 2 : 指定渲染的范围
el: "#app",
// 3 :数据定义的位置也就是Model
data: {
content: "我太帅了,太迷人了..."
},
// 4: 事件定义的位置,@事件类型="事件名"
methods: {
}
})
</script>
</body>
</html>
v-bind-Class 与 Style 绑定
1、概述
操作元素的 class 列表和内联样式是数据绑定的一个常见需求。因为它们都是 attribute,所以我们可以用 v-bind 处理它们:只需要通过表达式计算出字符串结果即可。不过,字符串拼接麻烦且易错。因此,在将 v-bind 用于 class 和 style 时,Vue.js 做了专门的增强。表达式结果的类型除了字符串之外,还可以是对象或数组。
2、v-bind:class / :class 的具体实现
对象语法:
我们可以传给 v-bind:class 一个对象,以动态地切换 class,最后会在静态 class 后面拼接动态 class 的值。
视图层:
<div
class="static"
v-bind:class="{ active: isActive, 'text-danger': hasError }"
></div>
数据层:
data: {
isActive: true,
hasError: false
}
结果渲染:
<div class="static active"></div>
数组语法
我们可以把一个数组传给 v-bind:class,以应用一个 class 列表
视图层:
<div v-bind:class="[activeClass, errorClass]"></div>
<!--如果你也想根据条件切换列表中的 class,可以用三元表达式:-->
<div v-bind:class="[isActive ? activeClass : '', errorClass]"></div>
数据层:
data: {
isActive: true,
activeClass: 'active',
errorClass: 'text-danger'
}
结果渲染:
<div class="active text-danger"></div>
3、v-bind:style / :style具体实现
对象语法
v-bind:style 的对象语法十分直观——看着非常像 CSS,但其实是一个 JavaScript 对象。CSS property 名可以用驼峰式 (camelCase) 或短横线分隔 (kebab-case,记得用引号括起来) 来命名:
视图层:
<div v-bind:style="{ color: activeColor, fontSize: fontSize + 'px' }"></div>
<!--或者直接绑定到一个样式对象通常更好,这会让模板更清晰:-->
<div v-bind:style="styleObject"></div>
数据层:
data: {
activeColor: 'red',
fontSize: 30,
styleObject: {
color: 'red',
fontSize: '13px'
}
}
多重值
从 2.3.0 起你可以为 style 绑定中的 property 提供一个包含多个值的数组,常用于提供多个带前缀的值,例如:
<div :style="{ display: ['-webkit-box', '-ms-flexbox', 'flex'] }"></div>
这样写只会渲染数组中最后一个被浏览器支持的值。在本例中,如果浏览器支持不带浏览器前缀的 flexbox,那么就只会渲染 display: flex。
v-model
示例代码,参数不多的情况下使用如下:
<!doctype html>
<html lang="en">
<head>
<meta charset="UTF-8">
<meta name="viewport"
content="width=device-width, user-scalable=no, initial-scale=1.0, maximum-scale=1.0, minimum-scale=1.0">
<meta http-equiv="X-UA-Compatible" content="ie=edge">
<title>v-model指令</title>
</head>
<body>
<div id="app">
<form action="index.jsp" method="get">
<p>用户:<input type="text" v-model="username"></p>
<p>密码:<input type="password" v-model="password"></p>
<input type="submit" @click.prevent="login" value="提交">
<p>你输入的值是:{{username}} / {{password}}</p>
</form>
</div>
<script src="https://cdn.jsdelivr.net/npm/vue/dist/vue.js"></script>
<script>
// 1 : 实例化vue
// v-model: 它含义:双向数据绑定,改变视图会改变数据,改变数据会改变视图。
var vue = new Vue({
// 2 : 指定渲染的范围
el: "#app",
// 3 :数据定义的位置也就是Model
data: {
username: "",
password: ""
},
// 4: 事件定义的位置,@事件类型="事件名"
methods: {
login: function () {
var username = this.username;
var password = this.password;
console.log("用户输入的账号和密码是:", username, password);
}
}
})
</script>
</body>
</html>
示例代码,参数过多建议使用对象包裹:
<!doctype html>
<html lang="en">
<head>
<meta charset="UTF-8">
<meta name="viewport"
content="width=device-width, user-scalable=no, initial-scale=1.0, maximum-scale=1.0, minimum-scale=1.0">
<meta http-equiv="X-UA-Compatible" content="ie=edge">
<title>v-model指令</title>
</head>
<body>
<div id="app">
<form action="index.jsp" method="get">
<p>用户:<input type="text" v-model="user.username"></p>
<p>密码:<input type="password" v-model="user.password"></p>
<input type="submit" @click.prevent="login" value="提交">
<p>你输入的值是:{{user.username}} / {{user.password}}</p>
</form>
</div>
<script src="https://cdn.jsdelivr.net/npm/vue/dist/vue.js"></script>
<script>
// 1 : 实例化vue
// v-model: 它含义:双向数据绑定,改变视图会改变数据,改变数据会改变视图。
var vue = new Vue({
// 2 : 指定渲染的范围
el: "#app",
// 3 :数据定义的位置也就是Model
data: {
//js对象可以动态扩展属性
user: {}
},
// 4: 事件定义的位置,@事件类型="事件名"
methods: {
login: function () {
var username = this.user.username;
var password = this.user.password;
console.log("用户输入的账号和密码是:", username, password);
}
}
})
</script>
</body>
</html>
v-for
官网参考:https://cn.vuejs.org/v2/api/#v-for、https://cn.vuejs.org/v2/guide/list.html
迭代类型:
- 掌握迭代数组
- 掌握迭代对象
- 掌握迭代对象数组
示例代码:
<!doctype html>
<html lang="en">
<head>
<meta charset="UTF-8">
<meta name="viewport"
content="width=device-width, user-scalable=no, initial-scale=1.0, maximum-scale=1.0, minimum-scale=1.0">
<meta http-equiv="X-UA-Compatible" content="ie=edge">
<title>v-model指令</title>
</head>
<body>
<div id="app">
<h1>普通数据类型</h1>
<h1>{{title}}</h1>
<h1>{{num}}</h1>
<h1>{{flag}}</h1>
<hr>
<h1>对象取值</h1>
<p>{{user.id}}</p>
<p>{{user.name}}</p>
<p>{{user.age}}</p>
<hr>
<h1>数组</h1>
<p>{{users[0]}}</p>
<p>{{users[1]}}</p>
<p>{{users[2]}}</p>
<h1>v-for循环---数组对象</h1>
<div v-for="(user,index) in users">
<p>{{index + 1}}:{{user.id}} == {{user.name}}==={{user.age}}</p>
</div>
<hr />
<hr>
<h1>v-for循环---数组</h1>
<div v-for="(f,index) in friends">
{{f}}
</div>
<hr>
<h1>v-for循环---对象</h1>
<div v-for="(key,value) in user">
{{value}}==={{value}}
</div>
</div>
<script src="https://cdn.jsdelivr.net/npm/vue/dist/vue.js"></script>
<script>
// 1 : 实例化vue
// v-model: 它含义:双向数据绑定,改变视图会改变数据,改变数据会改变视图。
var vue = new Vue({
// 2 : 指定渲染的范围
el: "#app",
// 3 :数据定义的位置也就是Model
data: {
title: "我太帅了",
num: 10,
flag: true,
// 数组
friends: ["张三", "李四", "wangwu"],
// 对象
user: {
id: 1,
name: "张三",
age: 34
},
// 对象数组
users: [
{
id: 1,
name: "张三1",
age: 31
},
{
id: 2,
name: "张三2",
age: 32
},
{
id: 3,
name: "张三3",
age: 33
}
]
},
// 4: 事件定义的位置,@事件类型="事件名"
methods: {
}
})
</script>
</body>
</html>
v-if 与 v-show
官网参考:https://cn.vuejs.org/v2/api/#v-if
官网参考:https://cn.vuejs.org/v2/api/#v-show
掌握如何隐藏一个页面中的元素。
v-if 示例代码:
<!doctype html>
<html lang="en">
<head>
<meta charset="UTF-8">
<meta name="viewport"
content="width=device-width, user-scalable=no, initial-scale=1.0, maximum-scale=1.0, minimum-scale=1.0">
<meta http-equiv="X-UA-Compatible" content="ie=edge">
<title>v-model指令</title>
</head>
<body>
<div id="app">
<h1>用户编号:{{user.id}}</h1>
<h1>用户名字:{{user.name}}</h1>
<h1>用户性别:</h1>
<h1 v-if="user.male==0">女</h1>
<h1 v-if="user.male==1">男</h1>
<h1 v-if="user.male==2">保密</h1>
<hr>
<h1 v-if="user.male==0">女</h1>
<h1 v-else-if="user.male==1">男</h1>
<h1 v-else-if="user.male==3">男</h1>
<h1 v-else>保密</h1>
<hr>
</div>
<script src="https://cdn.jsdelivr.net/npm/vue/dist/vue.js"></script>
<script>
// 1 : 实例化vue
// v-model: 它含义:双向数据绑定,改变视图会改变数据,改变数据会改变视图。
var vue = new Vue({
// 2 : 指定渲染的范围
el: "#app",
// 3 :数据定义的位置也就是Model
data: {
user: {
id: 1,
name: "张三",
male: 2 // 1 男 0 女 2 保密
}
},
// 4: 事件定义的位置,@事件类型="事件名"
methods: {
}
})
</script>
</body>
</html>
v-show 的使用
<!doctype html>
<html lang="en">
<head>
<meta charset="UTF-8">
<meta name="viewport"
content="width=device-width, user-scalable=no, initial-scale=1.0, maximum-scale=1.0, minimum-scale=1.0">
<meta http-equiv="X-UA-Compatible" content="ie=edge">
<title>v-model指令</title>
</head>
<body>
<div id="app">
<div v-if="flag">v-if我显示了</div>
<div v-show="flag">v-show我显示了</div>
<button @click="changeFlag">点击改变flag</button>
</div>
<script src="https://cdn.jsdelivr.net/npm/vue/dist/vue.js"></script>
<script>
// 1 : 实例化vue
// v-model: 它含义:双向数据绑定,改变视图会改变数据,改变数据会改变视图。
var vue = new Vue({
// 2 : 指定渲染的范围
el: "#app",
// 3 :数据定义的位置也就是Model
data: {
flag: true
},
// 4: 事件定义的位置,@事件类型="事件名"
methods: {
changeFlag: function () {
// 设定开关
this.flag = !this.flag;
}
}
})
</script>
</body>
</html>
v-if 与 v-show 的区别:
- v-if:是 根据值是否渲染页面元素 还是 根据值切换元素的display css属性?是否渲染页面元素
- v-show:是 根据值是否渲染页面元素 还是 根据值切换元素的display css属性?切换元素的display css
VueJs指令总结
掌握常用vue指令:
- 获取值得方式是:
{{}}插值表达式,支持四则运算。 - 文本指令:v-html / v-text 和插值表达式,名字也必须定义在data中。
- 事件指令:v-on:click=”事件名”,缩写:@click=”事件名”,注:事件名定义在:methods中
- 属性指令:v-bind:属性名=”data的key” 缩写 : 属性名=”data的key” .注意动静拼接的问题
- 控制指令:v-model=”data的key”,用于获取form控制元素的值。如果的多余3个建议使用对象去定义和获取
- 循环指令:v-for =”(obj,index) inf data中定义数组的名字” 。
- 条件指令:v-if / v-else-if /v-else 注意中间不能出现标签,否则会出现断层。
- 显示指令:v-show 控制元素的隐藏和显示。(鼠标事件 + v-show /v-if选项卡)

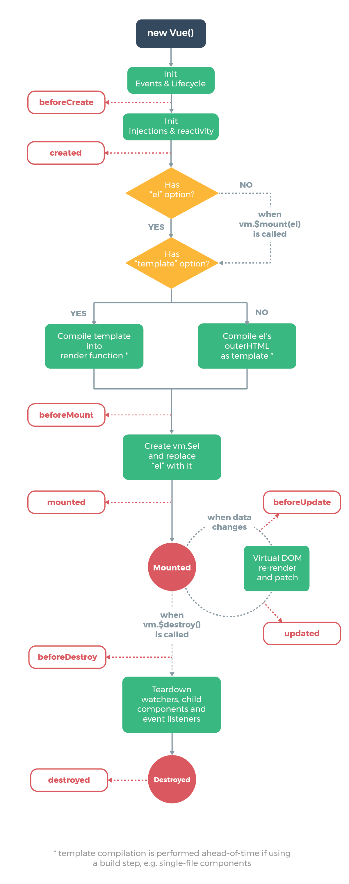
VueJs的生命周期
官网参考:https://cn.vuejs.org/v2/guide/instance.html#%E7%94%9F%E5%91%BD%E5%91%A8%E6%9C%9F%E5%9B%BE%E7%A4%BA
掌握它的生命周期是为了用它的生命周期的方法:一共8个,两两一组。这些方法不用我们触发,都是vue自己触发的方法,知道这些方法的调用时机就行
- 创建时期:beforeCreate、created
- 挂载时期:beforeMount、mounted
- 更新时期:beforeUpdate、updated
- 死亡时期:beforeDestory、destoryed
方法和时期的作用:你可以在这些方法中,去变更data的数据,vuejs会把你修改的数据进行渲染。

核心代码:
<!DOCTYPE html>
<html>
<head>
<meta charset="utf-8" />
<title>生命周期</title>
</head>
<body>
<div id="app">
{{message}}
<button @click="changeupdate">更新数据</button>
<button @click="destroyVue">销毁对象</button>
</div>
<script src="https://cdn.jsdelivr.net/npm/vue/dist/vue.js"></script>
<script>
var vm = new Vue({
el: "#app",
data: {
message: 'hello world',
users: []
},
methods: {
changeupdate: function () {
this.message = "4";
},
destroyVue: function() {
destroyData();
}
},
beforeCreate: function () {
console.log(this);
showData('beforeCreate 创建vue实例前', this);
},
created: function () {
// 在这个阶段可以修改
this.message = "1.";
showData('created 创建vue实例后', this);
},
// 替换和编译阶段
beforeMount: function () {
this.message = "2";
showData('beforeMount 挂载到dom前', this);
},
mounted: function () {
this.message = "3";
showData('mounted 挂载到dom后', this);
},
beforeUpdate: function () {
showData('beforeUpdate 数据变化更新前', this);
},
updated: function () {
showData('updated 数据变化更新后', this);
},
beforeDestroy: function () {
showData('beforeDestroy vue实例销毁前', this);
},
destroyed: function () {
showData('destroyed vue实例销毁后', this);
}
});
function realDom() {
console.log('真实dom结构:' + document.getElementById('app').innerHTML);
}
function showData(process, obj) {
console.log(process);
console.log('data 数据:' + obj.message)
console.log('挂载的对象:')
console.log(obj.$el)
realDom();
console.log('------------------')
console.log('------------------')
}
// 销毁vue实例,只有手动销毁才能触发beforeDestroy、destroyed钩子函数
function destroyData(){
vm.message = "good...";
vm.$destroy();
}
</script>
</body>
</html>
为什么要学习生命周期:是因为开放的过程,有一些逻辑的数据初始化需要在页面加载完毕的时候就去执行。那么必须要知道那个地方执行即可:
- created、mounted
- 一般在开放中我们都会使用这个两个方法去初始化和改变数据,然后给手续进行渲染和替换。不是beforeMounte不行,是因为mounted更适合。
computed 计算属性
使用VueJS计算属性完成:在插值表达式中使用js表达式是非常方便的,而且也经常被用到。
转载请注明来源,欢迎对文章中的引用来源进行考证,欢迎指出任何有错误或不够清晰的表达。可以在下面评论区评论,也可以邮件至 8629303@qq.com